主机监控与审计系统有哪些?推荐六款电脑监控软件,25年最新整理

企业对信息安全和内部管理的需求日益增长。为了满足这些需求,主机监控与审计系统应运而生。

这些系统不仅能够帮助企业实时监控员工的工作状态,还能有效防止数据泄露、提升工作效率,并确保合规性。

主机监控与审计系统有哪些?推荐六款电脑监控软件,25年最新整理

以下是根据最新市场动态整理的六款值得推荐的电脑监控软件。

一、安企神软件

作为一款专业的电脑监控解决方案,安企神软件以其强大的功能赢得了用户的青睐。

它支持屏幕监控、键盘记录、文件操作记录等功能,同时提供详细的行为分析报告,帮助企业管理者全面掌握员工的电脑使用情况。

优势

界面友好,易于上手;支持多种操作系统;强大的数据分析能力。

主机监控与审计系统有哪些?推荐六款电脑监控软件,25年最新整理

功能:

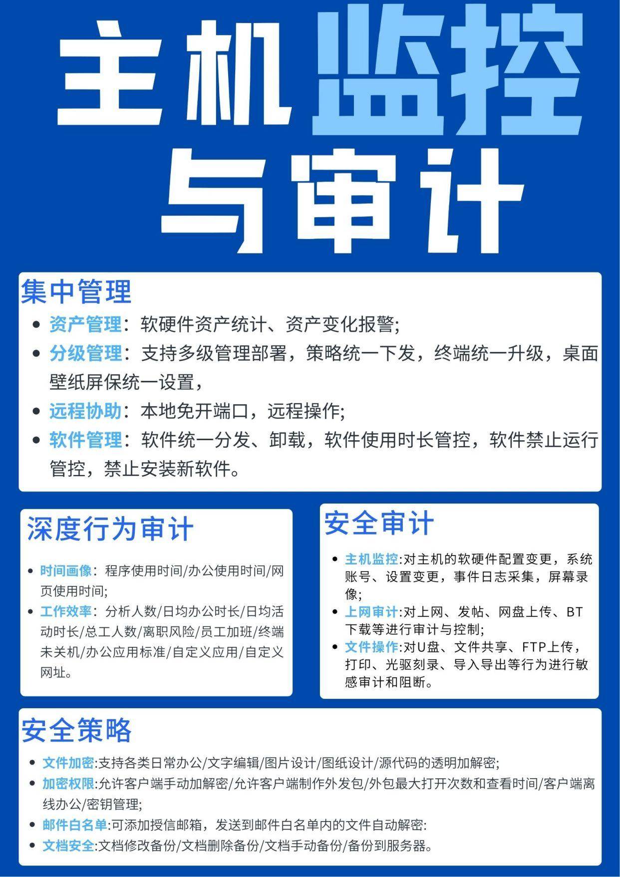
集中管理资产管理:软硬件资产统计、资产变化报警;分级管理:支持多级管理部署,策略统一下发,终端统一升级,桌面壁纸屏保统一设置,远程协助:本地免开端口,远程操作;软件管理:软件统一分发、卸载,软件使用时长管控,软件禁止运行管控,禁止安装新软件。深度行为审计时间画像:程序使用时间/办公使用时间/网页使用时间;工作效率:分析人数/日均办公时长/日均活动时长/总工人数/离职风险/员工加班/终端未关机/办公应用标准/自定义应用/自定义网址。

主机监控与审计系统有哪些?推荐六款电脑监控软件,25年最新整理

安全审计主机监控:对主机的软硬件配置变更,系统账号、设置变更,事件日志采集,屏幕录像;上网审计:对上网、发帖、网盘上传、BT下载等进行审计与控制;文件操作:对U盘、文件共享、FTP上传,打印、光驱刻录、导入导出等行为进行敏感审计和阻断。

主机监控与审计系统有哪些?推荐六款电脑监控软件,25年最新整理

二、Teramind

Teramind是一款国际知名的综合性员工监控软件,专注于数据安全和员工行为分析。

它提供了实时屏幕监控、键盘记录和应用程序使用分析等功能,可以生成详细的合规性报告,适用于需要严格数据保护的企业环境。

三、ActivTrak

ActivTrak是一款云端员工生产力监控软件,它能够自动分类员工活动,区分工作和非工作行为,并生成可视化的生产力报告。

其直观的用户界面和强大的实时警报功能使其成为中小企业的理想选择。

四、LogMeIn

LogMeIn不仅是一款远程访问工具,还具备一定的监控能力。

主机监控与审计系统有哪些?推荐六款电脑监控软件,25年最新整理

它允许管理员通过互联网远程控制电脑,查看屏幕活动,非常适合需要跨地域管理多台电脑的企业。

五、Zoho Assist

专为IT支持团队设计的Zoho Assist,提供了实时的远程桌面共享、聊天和协作功能。

此外,它还可以自动生成服务报告和统计数据,是技术支持团队的好帮手。

六、SolarWinds Dameware Remote Support

这是一款面向大型企业的高级远程支持和监控软件,它支持实时的远程桌面控制、聊天和协作,还提供远程命令执行、文件传输和远程注册表编辑等强大功能,以及详尽的监控报告和统计数据。

主机监控与审计系统有哪些?推荐六款电脑监控软件,25年最新整理

以上就是小编分享的全部内容了,如果还想了解更多内容,可以私信评论小编哦~

责编:婵婵返回搜狐,查看更多

原创文章,作者:全球主机资源网,如若转载,请注明出处:https://wwwprice.com/3100.html

(0)
全球主机资源网全球主机资源网
上一篇 2025年 7月 31日 上午1:18
下一篇 2025年 7月 31日 上午1:20

相关推荐

发表回复

您的邮箱地址不会被公开。 必填项已用 * 标注